Exista cateva tipuri de agentii: cele care lucreaza pe baza unui contract cu angajatorul pentru a gasi omul potrivit pozitiei vacante din cadrul companiei acestuia iar in care serviciile agentiilor sunt platite de catre angajator exclusiv, si cele care ofera angajatorilor candidati din baza de date, urmand ca o parte din plata sa fie efectuata de catre angajator si o parte de catre angajat. Procesul de recrutare este diferit la aceste doua tipuri de agentii; noi ne vom referi in acest articol doar la prima categorie, deoarece procesul de recrutare este foarte bine definit, este complex si acopera toata gama de selectie, testare si consultanta in domeniu.

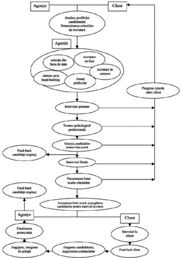
Un proces de recrutare pentru o anumita pozitie are urmatoarele etape generale:

  1. Discutia initiala intre agentie si client
  2. Selectia CV-urilor din diferite surse
  3. Interviuri si testari pentru selectia candidatilor pentru lista scurta
  4. Interviuri si negocieri la client pentru alegerea viitorului angajat si angajarea acestuia.

1. In prima etapa, agentia si compania client se intalnesc pentru a analiza impreuna cat mai detaliat caracteristicile si necesitatile clientului: profilul companiei, specificul ei in piata, cultura organizationala in linii generale, organigrama, responsabilitatile postului vacant si posturilor conexe, intentiile de dezvoltare ale companiei etc.

Cu cat mai detaliata si mai corecta este aceasta analiza initiala, cu atat mai bune vor fi rezultatele cautarii ulterioare. Este necesar si de multe ori se recomanda ca, mai ales in cazul unor activitati de echipa, in aceasta analiza initiala sa fie inclusa si o analiza psihologica a angajatilor care vor lucra direct cu viitorul membru al organizatiei. Este posibil ca prima intalnire sa se desfasoare intre reprezentantul agentiei si directorul departamentului de resurse umane, ca mai apoi sa fie necesare intalniri cu seful direct al pozitiei vacante si cu membrii departamentului respectiv.

Pentru ca aceasta "diagnoza" sa fie corecta, clientul trebuie sa fie cat se poate de deschis si sa furnizeze cat mai multe informatii dintre cele care sunt considerate neconfidentiale. Rezultatul acestei analize este descrierea postului disponibil si profilul candidatului, esential pentru determinarea criteriilor de recrutare.

Pe toata perioada proiectului, cat si dupa, comunicarea dintre agentie si client trebuie sa fie optima din punct de vedere al informatiei, timpului, feed-back-urilor. Trebuie tinut cont ca ceea ce conteaza este calitatea si nu cantitatea.

2. A doua etapa este cea a cautarii candidatilor care se potrivesc, in linii mari, cu cerintele angajatorului. Pentru acesta selectie primara se utilizeaza urmatoarele surse: - baza de date - pentru o agentie, este una dintre sursele importante de candidati, deoarece oameni ce lucreaza in diferite domenii isi trimit permanent CV-ul cu intentia de a fi luati in considerare pentru pozitiile in lucru si de a studia piata fortei de munca.

  • recrutare on-line - in cazul in care agentia are si un site frecventat de candidati, "postarea" caracteristicilor pozitiei disponibile poate fi o sursa suplimentara de candidati potriviti
  • recrutare in universitati - pentru pozitii de entry-level (nivel de debutant), in cazul in care este mai importanta pregatirea teoretica si potentialul decat experienta in domeniu, este recomandat a se lua legatura direct cu universitatile de profil pentru a selecta direct de pe bancile scolii viitorii angajati
  • anunt publicitar - in cazul in care caracteristicile pozitiei sau ale fortei de munca in domeniul respectiv o cer, anuntul publicitar este o solutie buna pentru a gasi oamenii potriviti. Aici accentul cade pe cuvintele-cheie folosite, aspectul general al anuntului si alegerea publicatiei, care trebuie sa corespunda cat mai mult cu profilul si domeniul candidatului dorit. Elaborarea anuntului se face de obicei de catre agentie in colaborare cu agentia de publicitate si este aprobata de client
  • head-hunting- in cazul in care, prin specificul pozitiei, este mai putin probabil ca oamenii potriviti sa aplice ei insisi pentru postul disponibil, prin aceste metode agentia de recrutare incearca sa le aduca la cunostinta direct informatii despre postul vancant si sa ii cointereseze in a candida pentru acest post. Acestia nu fac parte din categoria candidatilor care isi cauta activ un loc de munca, ci sunt cei care au deja o pozitie bine definita si trebuie cooptati in cadrul proiectului. Aceste metode necesita tehnici speciale si diplomatie.
  • recomandari /networking - agentia primeste recomandari despre potentiali candidati interesati de un anumit post, de la alte persoane

Confidentialitatea este o cerinta de baza pentru toate etapele de mai sus cat si ulterioare. Ideal este ca si candidatul sa pastreze confidentialitatea participarii in cadrul proiectului.

Este o etapa care solicita o mare atentie din partea celui care recruteaza si o cunoastere buna a domeniului si a fortei de munca: de multe ori, oameni foarte capabili si pregatiti pe domeniul lor nu au abilitatea de a elabora un CV relevant, iar oameni cu CV-uri foarte bine scrise nu au abilitatile necesare - in cazul in care nu ai abilitatea formata de a citi printre randuri, poti fi surprins cand la interviuri se dovedeste ca nici unul dintre CV-urile alese nu sunt ale unor persoane potrivite. Cel care alege candidatii ce urmeaza a fi intervievati trebuie de asemenea sa fie atent ca toate cerintele postului sa fie respectate, pentru a nu chema la interviu oameni fara sansa de a fi alesi pe postul respectiv - aici atat timpul candidatului cat si al clientului trebuie respectate inca din start, fara a mai vorbi de utilizarea optima a timpului propriu.